喜报|美术学院在多项赛事中荣获佳绩
来源:美术学院摄影教研室
责编: 孟丹
发布时间:2021-10-20
浏览量:2198
喜报一:
美术学院在丽水摄影节活动中荣获佳绩。摄影系2018级学生的《过度消费》(作者:李淑慧)、《找你妹》(作者:崔娟)、《临摹为致敬》(作者:高锐)、《微观世界》(作者:卓中广、彭呈辰、吴建平)、《民族服饰》(作者:曹秋艳)、《人格系列》(作者:张一凡)六组学生作品已被入选。

以下为入选作品精选:
李淑慧《过度消费》
卓中广、吴建平、彭呈辰《微观世界》
曹秋艳《民族服饰》
崔娟《找你妹》
高锐《临摹为致敬》
张一凡《人格系列-壮》
丽水摄影节是中国摄影家协会和丽水市人民政府共同主办的国际性摄影节庆活动,自2004年开始至今已连续举办十届,曾被媒体评价为“开启策展人时代的摄影节”。第四届国际摄影研讨会暨2021年丽水摄影节,将于2021年11月5日至11月9日在丽水举办。本届摄影节将展示建党100周年来的光辉历程和伟大成就,反映世界摄影新发展阶段的新理念、新格局、新成果。
喜报二:
喜报二:
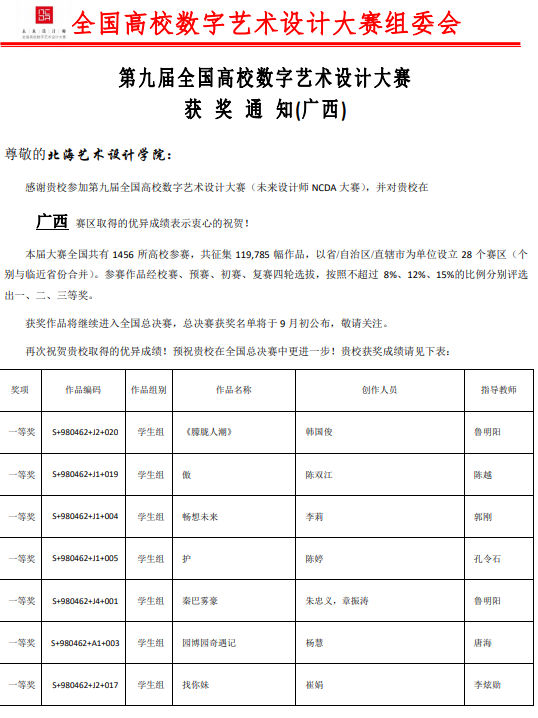
美术学院摄影系与绘画系学生荣获第九届全国高校数字艺术设计大赛(未来设计师NCDA大赛)全国总决赛二等奖1个,三等奖1个。华南赛区一等奖7个,二等奖4个,三等奖6个。除学生组外,林昌华老师《理想生活之梦里、梦外》作品荣获华南赛区教师组二等奖,唐海副教授《丫人甲的MIUI生活》作品荣获华南赛区教师组三等奖。唐海荣获《优秀组织教师》、《优秀指导教师》称号,李炫勋、郭刚、鲁明阳、孔令石、陈越荣获《优秀指导教师》称号,我校荣获广西赛区《优秀组织奖》。

我校荣获广西赛区《优秀组织奖》

我校荣获广西赛区《优秀组织奖》
华南赛区一等奖7个

全国总决赛二等奖1个、三等奖1个

华南赛区一等奖7个,二等奖4个,三等奖6个
全国总决赛二等奖1个、三等奖1个
华南赛区一等奖7个,二等奖4个,三等奖6个
全国高校数字艺术设计大赛(未来设计师NCDA大赛)是教育部认可的国家B类赛事,由工业和信息化部人才交流中心主办,“学习强国”学习平台(开设专题展示优秀获奖作品)作为单位支持。是教育部中国高等教育学会《全国普通高校学科竞赛排行榜》内项目之一。本赛事亦属于自治区教育厅主办的B类比赛。大赛每年举办一届,已连续举办九届,参赛对象为在校师生,“学生组”及“教师组”均为中国高等教育学会发布的《全国普通高校学科竞赛排行榜》竞赛项目。2021年第九届大赛参赛学校达1456余所,近100万人次参与。
喜报三:
喜报三:
摄影系2019级学生周祥鹏的《人像》在2021新加坡金沙艺术设计大赛中荣获中国赛区银奖,新加坡金沙艺术设计大赛由新加坡新闻通讯及艺术部发起,新加坡国家艺术理事会视觉艺术部主办,新加坡金沙艺术科学博物馆与新加坡文艺协会联合承办。此次活动面向新加坡以及亚太地区各高校、专业设计机构、自由设计师。
喜报四:
摄影系2019级学生周祥鹏的作品《致敬哈尔斯曼》在由台北艺术发展协会主办的第三届台湾国际大学生年度艺术奖大陆赛区荣获铜奖(指导教师:鲁明阳)、作品《致敬Mark Seliger》学生组荣获优秀奖(指导教师:鲁明阳)。此赛事由台北市教育局发起主办,联合台北艺术发展协会承办。

作品《致敬哈尔斯曼》荣获铜奖

作品《致敬Mark Seliger》荣获优秀奖
作品《致敬哈尔斯曼》荣获铜奖
作品《致敬Mark Seliger》荣获优秀奖
摄影专业作为美术学类下设的学科之一,背靠美术学院,从绘画专业的语言体系中汲取营养,顺应时代的潮流、符合政策的方向,响应广西北部湾经济区开放开发的国家战略发展,迎合社会需求,抓住“广西发展新机遇”,讲好广西的经济建设发展故事,增强民族自信和文化自信。本专业尊重学生的主体地位,保护好、引导好、发挥好他们的积极性、主动性、创造性,为他们提供良好的学习、创作、成长条件和环境。教研室根据人才培养定位,从专业服务社会,面向人才培养模式、课程体系、教学模式等方面进行设计,体现专业特色和学校发展特色,增强学生的创新精神、创业意识和创新创业能力,“以赛促学”,打造特色鲜明的优势专业。 (李炫勋 摄)